孩子总坐不住?别急着贴标签!专注力筛查来啦,
发布时间:2025-05-28 本文出处:徐州和平妇产医院
浏览量:
“真是一场噩梦,前一秒母慈子孝,后一秒鸡飞狗跳。” “一会要喝水,一会要上厕所,就是没心思在作业本上。” “写字磨磨蹭蹭的,真是恨不得替他写。” ……
而巨星刘德华也不例外。
“有没有搞错啊?都这样了你还不懂?”

网友们纷纷表示:“太真实,天王也崩溃!”
书上明明是:拔萝卜,拔萝卜。
结果孩子脱口而出:拔菠萝,拔菠萝
陪孩子写作业时要重复无数遍“专心点”“别走神”“快点写”,每天都“鸡飞狗跳”,近乎崩溃。
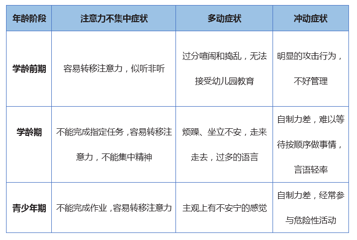
孩子写作业10分钟,喝水、上厕所、玩橡皮却花了半小时?你可能以为是孩子“不听话”,但实际的真相是:孩子的持续专注力不足。
专注力是儿童学习和生活的基础。一个具有良好专注力的孩子能够更有效地吸收知识、完成任务,并在学习和生活中展现出更高的效率和自信心。 然而,许多儿童面临着注意力不集中的问题,这不仅影响他们的学习成绩,还可能对心理健康产生负面影响。 如果家长发现孩子出现注意力不集中、易分心走神、难以静坐、小动作频繁、自我控制力差,情绪不稳,爱发脾气、粗心、丢三落四、不想写作业,做事拖拉以及学习困难等情况,应及时带孩子去医院检查。 活动信息 筛查对象:4-12岁儿童 活动内容: 儿童专注力科学测评 儿科专家一对一咨询 专注力训练指导方案 哪些信号提示需要筛查? 学习频繁分心、粗心大意 做事拖延,难以完成指令 情绪易冲动,社交能力弱 小动作较多,常坐立不安 早筛查,早干预,让孩子告别“小马虎”! 长按识别下方二维码 即可参加筛查 一定要提前预约哦~ 别让专注力问题成为孩子成长的绊脚石! 带孩子进行专注力筛查,解锁专注“小妙招”! 转发提醒身边有需要的家长 一起关注儿童专注力健康! 

